当前位置:网站首页 > 新闻资讯

住建厅:取消5项资质设立!即日起停止受理,原资质作废!

2023-04-07 17:05:17

3月31日,辽宁省住建厅发布《关于辽宁省建设工程质量检测机构新旧资质过渡有关事宜的通知》,为确保新旧资质平稳过渡,现将有关事宜通知如下:

取消5项资质设立

取消建筑工程房屋可靠性鉴定、建筑智能工程检测、预拌混凝土检测、预拌砂浆检测和预制混凝土构件检测5项资质设立即日起停止受理上述5项资质申请,已经受理的不再进行审批,原资质即日起作废

8项资质延续仍受理

在新资质标准及实施意见颁布前建筑工程材料见证取样检测、市政工程材料见证取样检测、地基基础工程检测、主体结构工程现场检测、建筑幕墙工程检测、钢结构工程检测、建筑节能工程检测、室内环境检测8项资质延续,仍按[辽住建发〔2020〕2号]进行受理,待新资质标准及实施意见颁布后依规调整

暂停受理新办、增项

即日起暂停受理[辽住建发〔2020〕2号]申请的建设工程质量检测资质新办、增项业务

住建部征求意见:注册人员由二级改为一级!

2022年11月11日,住建部发布《关于征求《建设工程质量检测机构资质标准(征求意见稿)》意见的函》

检测机构资质分为二个类别

1.综合资质

综合资质是指包括全部专项资质的检测机构资质。

2.专项资质

专项资质包括:建筑材料及构配件、主体结构及装饰装修、钢结构、地基基础、建筑节能、建筑幕墙、市政工程材料、道路工程、桥梁及地下工程9个检测机构专项资质

检测机构资质不分等级

本标准中要求的主要技术人员(含注册人员),年龄限60周岁及以下

综合资质—主要技术人员

技术负责人、质量负责人具有8年以上质量检测工作经历及工程类专业正高级技术职称

一级注册结构工程师不少于3名注册土木工程师(岩土)不少于2名,且具有2年以上质量检测工作经历。

⑶质量检测人员不少于100人,其中工程类专业中级及以上技术职称人员不少于40人,工程类专业高级及以上技术职称人员不少于20人,且具有3年以上质量检测工作经历。

专项资质—主要技术人员

技术负责人、质量负责人具有5年以上质量检测工作经历及工程类专业高级及以上技术职称

⑵主要技术人员数量不少于“主要技术人员配备表”规定的人数。

图片

编者注:4个专项资质需要一级注册人员。

由原来的二级改为一级注册人员。新旧版本对比如下:

图片

旧版标准全文:建设部令第141号,住建部令第24号修正

截至目前,住建部还未公布《建设工程质量检测机构资质标准》正式文件。

住建部令第57号《建设工程质量检测管理办法》出台,3月1日起施行!

去年年底,住建部出台《建设工程质量检测管理办法》中华人民共和国住房和城乡建设部令第57号自2023年3月1日起施行

图片

第二十一条明确:非建设单位委托的检测机构出具的检测报告不得作为工程质量验收资料

第五条 检测机构资质分为综合类资质、专项类资质

检测机构资质标准和业务范围,由国务院住房和城乡建设主管部门制定。

第十条 检测机构资质证书实行电子证照,由国务院住房和城乡建设主管部门制定格式。资质证书有效期为5年

第十五条 检测机构与所检测建设工程相关的建设、施工、监理单位,以及建筑材料、建筑构配件和设备供应单位不得有隶属关系或者其他利害关系

第十七条 建设单位应当在编制工程概预算时合理核算建设工程质量检测费用,单独列支并按照合同约定及时支付

第二十五 检测结果利害关系人对检测结果存在争议的,可以委托共同认可的检测机构复检

第二十六条 检测机构应当建立档案管理制度检测合同、委托单、检测数据原始记录、检测报告按照年度统一编号,编号应当连续,不得随意抽撤、涂改

第四十一条 以欺骗、贿赂等不正当手段取得资质证书的,由资质许可机关予以撤销;由县级以上地方人民政府住房和城乡建设主管部门给予警告或者通报批评,并处5万元以上10万元以下罚款;检测机构3年内不得再次申请资质;构成犯罪的,依法追究刑事责任

3份文件原文如下:

辽宁

关于辽宁省建设工程质量检测机构

新旧资质过渡有关事宜的通知

辽住建〔2023〕19号

各市住建局、各有关单位:

根据《建设工程质量检测机构管理办法》(住房和城乡建设部令第57号)为确保新旧资质平稳过渡,现将有关事宜通知如下:

一、即日起暂停受理《辽宁省建设工程质量检测管理实施细则》(辽住建发〔2020〕2号)申请的建设工程质量检测资质新办、增项业务(在此之前已受理的业务,按照原法规和流程进行审批)。

二、在新资质标准及实施意见颁布前建筑工程材料见证取样检测、市政工程材料见证取样检测、地基基础工程检测、主体结构工程现场检测、建筑幕墙工程检测、钢结构工程检测、建筑节能工程检测、室内环境检测8项资质延续,仍按《辽宁省建设工程质量检测管理实施细则》(辽住建发〔2020〕2号)进行受理,待新资质标准及实施意见颁布后依规调整

三、取消建筑工程房屋可靠性鉴定、建筑智能工程检测、预拌混凝土检测、预拌砂浆检测和预制混凝土构件检测5项资质设立即日起停止受理上述5项资质申请,已经受理的不再进行审批,原资质即日起作废

辽宁省住房和城乡建设厅

2023年3月31日

(此件公开发布)  

建设工程质量检测机构资质标准(征求意见稿)

图片

为进一步加强建设工程质量检测机构资质管理,推动建设工程质量检测行业健康有序发展,我部研究起草了《建设工程质量检测机构资质标准(征求意见稿)》(见附件),现向社会公开征求意见。有关单位或个人可于2022年11月24日前通过以下途径和方式提出反馈意见:

1.电子邮箱:zhiliangchu@mohurd.gov.cn

2.通信地址:北京市海淀区三里河路9号住房和城乡建设部工程质量安全监管司(信封请注明“检测机构资质标准反馈意见”字样),邮编:100835。

附件:建设工程质量检测机构资质标准(征求意见稿)

住房和城乡建设部办公厅

2022年11月10日

附件

图片
建设工程质量检测机构资质标准(征求意见稿)

为了加强对建设工程质量检测(以下简称“质量检测”)的资质管理,根据《建设工程质量管理条例》《建设工程质量检测管理办法》,制定本标准。

一、 总 则

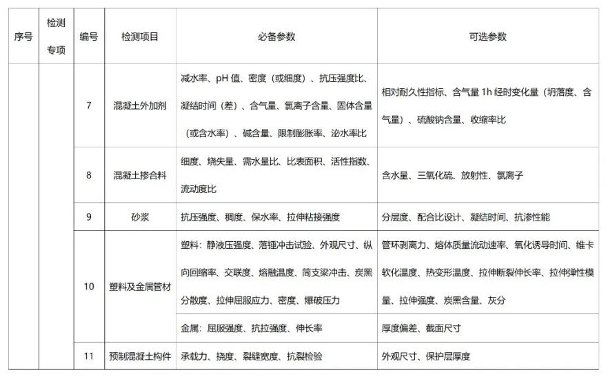
(一)本标准包括建设工程质量检测机构(以下简称“检测机构”)资质相应机构的资历及信誉、主要技术人员、检测设备及场所、管理水平等内容(见附件1:主要技术人员配备表;附件2:检测专项及检测能力表)。

(二)检测机构资质分为二个类别:

1.综合资质

综合资质是指包括全部专项资质的检测机构资质。

2.专项资质

专项资质包括:建筑材料及构配件、主体结构及装饰装修、钢结构、地基基础、建筑节能、建筑幕墙、市政工程材料、道路工程、桥梁及地下工程等9个检测机构专项资质

(三)检测机构资质不分等级。

(四)本标准中要求的主要技术人员(含注册人员),年龄限60周岁及以下。

二、标  准

(一)综合资质

1.资历和信誉

⑴有独立法人资格的企业、事业单位,或依法设立的合伙企业,且具有6年以上质量检测经历。

⑵具有建筑材料及构配件(或市政工程材料)、主体结构及装饰装修、建筑节能、钢结构、地基基础5个专项资质和其它2个专项资质。

⑶社会信誉良好,近3年未发生过一般及以上工程质量安全责任事故。

2.主要技术人员

技术负责人、质量负责人具有8年以上质量检测工作经历及工程类专业正高级技术职称

一级注册结构工程师不少于3名,注册土木工程师(岩土)不少于2名,且具有2年以上质量检测工作经历。

⑶质量检测人员不少于100人,其中工程类专业中级及以上技术职称人员不少于40人,工程类专业高级及以上技术职称人员不少于20人,且具有3年以上质量检测工作经历。

3.检测设备及场所

⑴质量检测设备设施齐全,检测仪器设备功能、量程、精度,以及配套设备设施满足“检测专项及检测能力表”相应专项资质所需的必备参数要求。

⑵有满足工作需要的固定工作场所及质量检测场所,主要固定场所建筑面积不少于2000m2。

4.管理水平

⑴有完善的组织机构和质量管理体系,通过ISO9001质量管理体系认证。

⑵有完善的信息化管理系统,实现检测业务受理、检测数据采集、检测信息上传、检测报告出具、检测档案管理等质量检测活动全过程可追溯。

(二)专项资质

1.资历和信誉

 ⑴有独立法人资格的企业、事业单位,或依法设立的合伙企业。

⑵主体结构及装饰装修、钢结构、地基基础、建筑幕墙、道路工程、桥梁及地下工程等专项资质,应当具有3年以上质量检测经历。

⑶社会信誉良好,近3年未发生过一般及以上工程质量安全责任事故。

2.主要技术人员

技术负责人、质量负责人具有5年以上质量检测工作经历及工程类专业高级及以上技术职称

⑵主要技术人员数量不少于“主要技术人员配备表”规定的人数。

3.检测设备及场所

 ⑴质量检测设备设施基本齐全,检测设备仪器功能、量程、精度,以及配套设备设施满足“检测专项及检测能力表”专项资质相应的必备参数要求。

 ⑵有满足工作需要的固定工作场所及质量检测场所,主要固定场所建筑面积不少于600m2。

4.管理水平

⑴有完善的组织机构和质量管理体系,有健全的技术、档案等管理制度。

⑵有信息化管理系统,实现质量检测活动全过程可追溯。

三、业务范围

(一)综合资质

承担所有专项资质中已取得检测参数的检测业务。

(二)专项资质

承担所取得专项资质范围内已取得检测参数的检测业务。

四、附  则

(一)质量检测人员是指从事检测试验、检测数据处理、检测报告出具等检测活动的人员。

(二)本标准的“以上”、“以下”、“不少于”均包含本数。

(三)本标准自2023年1月1日起施行。

(四)本标准由住房和城乡建设部负责解释。

图片

图片

图片

图片

图片

图片

图片

图片

《建设工程质量检测管理办法》住建部令第57号


图片

图片
建设工程质量检测管理办法

(2022年12月29日中华人民共和国住房和城乡建设部令第57号公布 自2023年3月1日起施行

第一章 总则

第一条 为了加强对建设工程质量检测的管理,根据《中华人民共和国建筑法》《建设工程质量管理条例》《建设工程抗震管理条例》等法律、行政法规,制定本办法。

第二条 从事建设工程质量检测相关活动及其监督管理,适用本办法。

本办法所称建设工程质量检测,是指在新建、扩建、改建房屋建筑和市政基础设施工程活动中,建设工程质量检测机构(以下简称检测机构)接受委托,依据国家有关法律、法规和标准,对建设工程涉及结构安全、主要使用功能的检测项目,进入施工现场的建筑材料、建筑构配件、设备,以及工程实体质量等进行的检测。

第三条 检测机构应当按照本办法取得建设工程质量检测机构资质(以下简称检测机构资质),并在资质许可的范围内从事建设工程质量检测活动。

未取得相应资质证书的,不得承担本办法规定的建设工程质量检测业务。

第四条 国务院住房和城乡建设主管部门负责全国建设工程质量检测活动的监督管理。

县级以上地方人民政府住房和城乡建设主管部门负责本行政区域内建设工程质量检测活动的监督管理,可以委托所属的建设工程质量监督机构具体实施。

第二章  检测机构资质管理

第五条 检测机构资质分为综合类资质、专项类资质

检测机构资质标准和业务范围,由国务院住房和城乡建设主管部门制定。

第六条 申请检测机构资质的单位应当是具有独立法人资格的企业、事业单位,或者依法设立的合伙企业,并具备相应的人员、仪器设备、检测场所、质量保证体系等条件。

第七条 省、自治区、直辖市人民政府住房和城乡建设主管部门负责本行政区域内检测机构的资质许可。

第八条 申请检测机构资质应当向登记地所在省、自治区、直辖市人民政府住房和城乡建设主管部门提出,并提交下列材料:

(一)检测机构资质申请表;

(二)主要检测仪器、设备清单;

(三)检测场所不动产权属证书或者租赁合同;

(四)技术人员的职称证书;

(五)检测机构管理制度以及质量控制措施。

检测机构资质申请表由国务院住房和城乡建设主管部门制定格式。

第九条 资质许可机关受理申请后,应当进行材料审查和专家评审,在20个工作日内完成审查并作出书面决定。对符合资质标准的,自作出决定之日起10个工作日内颁发检测机构资质证书,并报国务院住房和城乡建设主管部门备案。专家评审时间不计算在资质许可期限内。

第十条 检测机构资质证书实行电子证照,由国务院住房和城乡建设主管部门制定格式。资质证书有效期为5年

第十一条 申请综合类资质或者资质增项的检测机构,在申请之日起前一年内有本办法第三十条规定行为的,资质许可机关不予批准其申请。

取得资质的检测机构,按照本办法第三十五条应当整改但尚未完成整改的,对其综合类资质或者资质增项申请,资质许可机关不予批准。

第十二条 检测机构需要延续资质证书有效期的,应当在资质证书有效期届满30个工作日前向资质许可机关提出资质延续申请。

对符合资质标准且在资质证书有效期内无本办法第三十条规定行为的检测机构,经资质许可机关同意,有效期延续5年。

第十三条 检测机构在资质证书有效期内名称、地址、法定代表人等发生变更的,应当在办理营业执照或者法人证书变更手续后30个工作日内办理资质证书变更手续。资质许可机关应当在2个工作日内办理完毕。

检测机构检测场所、技术人员、仪器设备等事项发生变更影响其符合资质标准的,应当在变更后30个工作日内向资质许可机关提出资质重新核定申请,资质许可机关应当在20个工作日内完成审查,并作出书面决定。

第三章 检测活动管理

第十四条 从事建设工程质量检测活动,应当遵守相关法律、法规和标准,相关人员应当具备相应的建设工程质量检测知识和专业能力。

第十五条 检测机构与所检测建设工程相关的建设、施工、监理单位,以及建筑材料、建筑构配件和设备供应单位不得有隶属关系或者其他利害关系

检测机构及其工作人员不得推荐或者监制建筑材料、建筑构配件和设备。

第十六条 委托方应当委托具有相应资质的检测机构开展建设工程质量检测业务。检测机构应当按照法律、法规和标准进行建设工程质量检测,并出具检测报告。

第十七条 建设单位应当在编制工程概预算时合理核算建设工程质量检测费用,单独列支并按照合同约定及时支付

第十八条 建设单位委托检测机构开展建设工程质量检测活动的,建设单位或者监理单位应当对建设工程质量检测活动实施见证。见证人员应当制作见证记录,记录取样、制样、标识、封志、送检以及现场检测等情况,并签字确认。

第十九条 提供检测试样的单位和个人,应当对检测试样的符合性、真实性及代表性负责。检测试样应当具有清晰的、不易脱落的唯一性标识、封志。

建设单位委托检测机构开展建设工程质量检测活动的,施工人员应当在建设单位或者监理单位的见证人员监督下现场取样。

第二十条 现场检测或者检测试样送检时,应当由检测内容提供单位、送检单位等填写委托单。委托单应当由送检人员、见证人员等签字确认。

检测机构接收检测试样时,应当对试样状况、标识、封志等符合性进行检查,确认无误后方可进行检测。

第二十一条 检测报告经检测人员、审核人员、检测机构法定代表人或者其授权的签字人等签署,并加盖检测专用章后方可生效。

检测报告中应当包括检测项目代表数量(批次)、检测依据、检测场所地址、检测数据、检测结果、见证人员单位及姓名等相关信息。

非建设单位委托的检测机构出具的检测报告不得作为工程质量验收资料。

第二十二条 检测机构应当建立建设工程过程数据和结果数据、检测影像资料及检测报告记录与留存制度,对检测数据和检测报告的真实性、准确性负责。

第二十三条 任何单位和个人不得明示或者暗示检测机构出具虚假检测报告,不得篡改或者伪造检测报告

第二十四条 检测机构在检测过程中发现建设、施工、监理单位存在违反有关法律法规规定和工程建设强制性标准等行为,以及检测项目涉及结构安全、主要使用功能检测结果不合格的,应当及时报告建设工程所在地县级以上地方人民政府住房和城乡建设主管部门。

第二十五 检测结果利害关系人对检测结果存在争议的,可以委托共同认可的检测机构复检

第二十六条 检测机构应当建立档案管理制度检测合同、委托单、检测数据原始记录、检测报告按照年度统一编号,编号应当连续,不得随意抽撤、涂改

检测机构应当单独建立检测结果不合格项目台账。

第二十七条 检测机构应当建立信息化管理系统,对检测业务受理、检测数据采集、检测信息上传、检测报告出具、检测档案管理等活动进行信息化管理,保证建设工程质量检测活动全过程可追溯。

第二十八条 检测机构应当保持人员、仪器设备、检测场所、质量保证体系等方面符合建设工程质量检测资质标准,加强检测人员培训,按照有关规定对仪器设备进行定期检定或者校准,确保检测技术能力持续满足所开展建设工程质量检测活动的要求。

第二十九条 检测机构跨省、自治区、直辖市承担检测业务的,应当向建设工程所在地的省、自治区、直辖市人民政府住房和城乡建设主管部门备案。

检测机构在承担检测业务所在地的人员、仪器设备、检测场所、质量保证体系等应当满足开展相应建设工程质量检测活动的要求。

第三十条 检测机构不得有下列行为:

(一)超出资质许可范围从事建设工程质量检测活动;

(二)转包或者违法分包建设工程质量检测业务;

(三)涂改、倒卖、出租、出借或者以其他形式非法转让资质证书;

(四)违反工程建设强制性标准进行检测;

(五)使用不能满足所开展建设工程质量检测活动要求的检测人员或者仪器设备;

(六)出具虚假的检测数据或者检测报告。

第三十一条 检测人员不得有下列行为:

(一)同时受聘于两家或者两家以上检测机构;

(二)违反工程建设强制性标准进行检测;

(三)出具虚假的检测数据;

(四)违反工程建设强制性标准进行结论判定或者出具虚假判定结论。

第四章 监督管理

第三十二条 县级以上地方人民政府住房和城乡建设主管部门应当加强对建设工程质量检测活动的监督管理,建立建设工程质量检测监管信息系统,提高信息化监管水平。

第三十三条 县级以上人民政府住房和城乡建设主管部门应当对检测机构实行动态监管,通过“双随机、一公开”等方式开展监督检查。

实施监督检查时,有权采取下列措施:

(一)进入建设工程施工现场或者检测机构的工作场地进行检查、抽测;

(二)向检测机构、委托方、相关单位和人员询问、调查有关情况;

(三)对检测人员的建设工程质量检测知识和专业能力进行检查;

(四)查阅、复制有关检测数据、影像资料、报告、合同以及其他相关资料;

(五)组织实施能力验证或者比对试验;

(六)法律、法规规定的其他措施。

第三十四条 县级以上地方人民政府住房和城乡建设主管部门应当加强建设工程质量监督抽测。建设工程质量监督抽测可以通过政府购买服务的方式实施。

第三十五条 检测机构取得检测机构资质后,不再符合相应资质标准的,资质许可机关应当责令其限期整改并向社会公开。检测机构完成整改后,应当向资质许可机关提出资质重新核定申请。重新核定符合资质标准前出具的检测报告不得作为工程质量验收资料

第三十六条 县级以上地方人民政府住房和城乡建设主管部门对检测机构实施行政处罚的,应当自行政处罚决定书送达之日起20个工作日内告知检测机构的资质许可机关和违法行为发生地省、自治区、直辖市人民政府住房和城乡建设主管部门。

第三十七条 县级以上地方人民政府住房和城乡建设主管部门应当依法将建设工程质量检测活动相关单位和人员受到的行政处罚等信息予以公开,建立信用管理制度,实行守信激励和失信惩戒。

第三十八条 对建设工程质量检测活动中的违法违规行为,任何单位和个人有权向建设工程所在地县级以上人民政府住房和城乡建设主管部门投诉、举报。

第五章 法律责任

第三十九条 违反本办法规定,未取得相应资质、资质证书已过有效期或者超出资质许可范围从事建设工程质量检测活动的,其检测报告无效,由县级以上地方人民政府住房和城乡建设主管部门处5万元以上10万元以下罚款;造成危害后果的,处10万元以上20万元以下罚款;构成犯罪的,依法追究刑事责任

第四十条 检测机构隐瞒有关情况或者提供虚假材料申请资质,资质许可机关不予受理或者不予行政许可,并给予警告;检测机构1年内不得再次申请资质

第四十一条 以欺骗、贿赂等不正当手段取得资质证书的,由资质许可机关予以撤销;由县级以上地方人民政府住房和城乡建设主管部门给予警告或者通报批评,并处5万元以上10万元以下罚款;检测机构3年内不得再次申请资质;构成犯罪的,依法追究刑事责任

第四十二条 检测机构未按照本办法第十三条第一款规定办理检测机构资质证书变更手续的,由县级以上地方人民政府住房和城乡建设主管部门责令限期办理;逾期未办理的,处5000元以上1万元以下罚款

检测机构未按照本办法第十三条第二款规定向资质许可机关提出资质重新核定申请的,由县级以上地方人民政府住房和城乡建设主管部门责令限期改正;逾期未改正的,处1万元以上3万元以下罚款

第四十三条 检测机构违反本办法第二十二条、第三十条第六项规定的,由县级以上地方人民政府住房和城乡建设主管部门责令改正,处5万元以上10万元以下罚款;造成危害后果的,处10万元以上20万元以下罚款;构成犯罪的,依法追究刑事责任

检测机构在建设工程抗震活动中有前款行为的,依照《建设工程抗震管理条例》有关规定给予处罚。

第四十四条 检测机构违反本办法规定,有第三十条第二项至第五项行为之一的,由县级以上地方人民政府住房和城乡建设主管部门责令改正,处5万元以上10万元以下罚款;造成危害后果的,处10万元以上20万元以下罚款;构成犯罪的,依法追究刑事责任

检测人员违反本办法规定,有第三十一条行为之一的,由县级以上地方人民政府住房和城乡建设主管部门责令改正,处3万元以下罚款

第四十五条 检测机构违反本办法规定,有下列行为之一的,由县级以上地方人民政府住房和城乡建设主管部门责令改正,处1万元以上5万元以下罚款

(一)与所检测建设工程相关的建设、施工、监理单位,以及建筑材料、建筑构配件和设备供应单位有隶属关系或者其他利害关系的;

(二)推荐或者监制建筑材料、建筑构配件和设备的;

(三)未按照规定在检测报告上签字盖章的;

(四)未及时报告发现的违反有关法律法规规定和工程建设强制性标准等行为的;

(五)未及时报告涉及结构安全、主要使用功能的不合格检测结果的;

(六)未按照规定进行档案和台账管理的;

(七)未建立并使用信息化管理系统对检测活动进行管理的;

(八)不满足跨省、自治区、直辖市承担检测业务的要求开展相应建设工程质量检测活动的;

(九)接受监督检查时不如实提供有关资料、不按照要求参加能力验证和比对试验,或者拒绝、阻碍监督检查的。

第四十六条 检测机构违反本办法规定,有违法所得的,由县级以上地方人民政府住房和城乡建设主管部门依法予以没收

第四十七条 违反本办法规定,建设、施工、监理等单位有下列行为之一的,由县级以上地方人民政府住房和城乡建设主管部门责令改正,处3万元以上10万元以下罚款;造成危害后果的,处10万元以上20万元以下罚款;构成犯罪的,依法追究刑事责任:

(一)委托未取得相应资质的检测机构进行检测的;

(二)未将建设工程质量检测费用列入工程概预算并单独列支的;

(三)未按照规定实施见证的;

(四)提供的检测试样不满足符合性、真实性、代表性要求的;

(五)明示或者暗示检测机构出具虚假检测报告的;

(六)篡改或者伪造检测报告的;

(七)取样、制样和送检试样不符合规定和工程建设强制性标准的。

第四十八条 依照本办法规定,给予单位罚款处罚的,对单位直接负责的主管人员和其他直接责任人员处3万元以下罚款

第四十九条 县级以上地方人民政府住房和城乡建设主管部门工作人员在建设工程质量检测管理工作中,有下列情形之一的,依法给予处分;构成犯罪的,依法追究刑事责任:

(一)对不符合法定条件的申请人颁发资质证书的;

(二)对符合法定条件的申请人不予颁发资质证书的;

(三)对符合法定条件的申请人未在法定期限内颁发资质证书的;

(四)利用职务上的便利,索取、收受他人财物或者谋取其他利益的;

(五)不依法履行监督职责或者监督不力,造成严重后果的。

第六章 附则

第五十条 本办法自2023年3月1日起施行。2005年9月28日原建设部公布的《建设工程质量检测管理办法》(建设部令第141号)同时废止。


最新新闻更多>

文件信息更多>

最新中标更多>