当前位置:网站首页 > 新闻资讯

@试验检测考生,有关2023年考试的通告已发布,提醒阅读收藏!

2023-04-07 17:06:06

图片


2023年试验检测考试报名即将开始,为方便广大考生了解报名事宜和有关考试信息,部职业资格中心已印发考试相关事项通告,请大家提前阅读并做好报名及考试准备~



关于2023年度公路水运工程试验检测专业技术人员职业资格考试有关事项的通告

(第21号)

为方便广大考生报考,根据《人力资源社会保障部办公厅关于2023年度专业技术人员职业资格考试计划及有关事项的通知》(人社厅发〔2023〕3号)等文件,现将有关事项通告如下:


一、考试时间、级别和科目

2023年试验检测考试日期为6月17日至18日,分为助理试验检测师、试验检测师两个级别,每个级别设公共基础和专业科目,专业科目为道路工程、桥梁隧道工程、交通工程、水运结构与地基和水运材料。具体安排如下: 



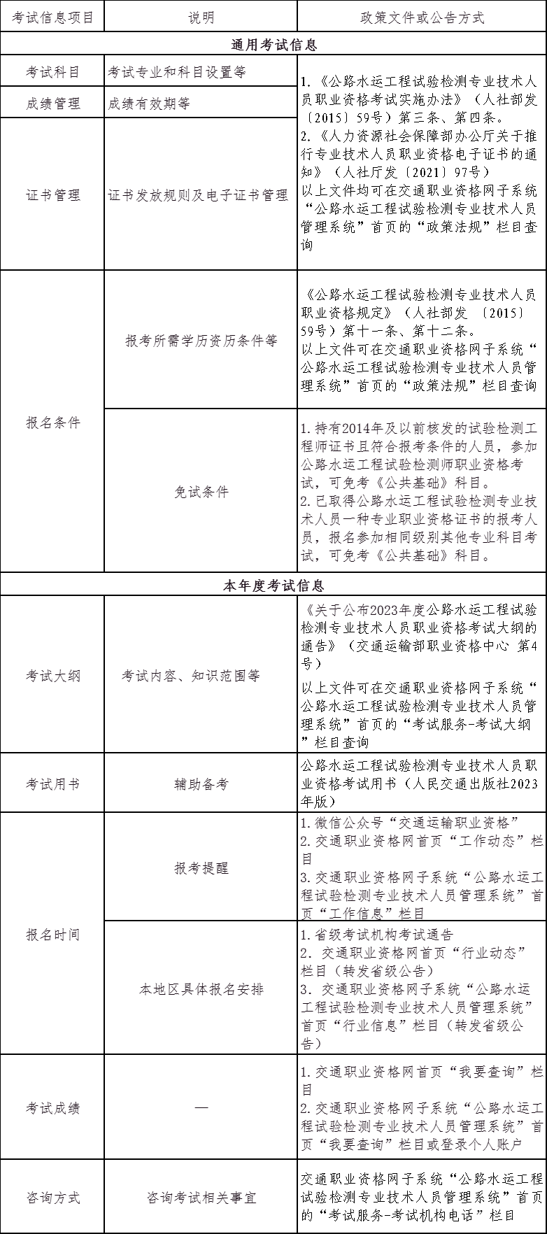
二、考试信息公告方式

公路水运工程试验检测专业技术人员职业资格考试政策文件或信息公告方式如下:

图片

公路水运工程试验检测专业技术人员职业资格考试实行报名证明事项告知承诺制。各省考试机构将在考前、考中、考后对报考人员承诺内容开展核查。报考人员应接受并配合核查,逾期拒不接受核查或未按要求接受核查的,将视情形给予报名无效、取消考试资格、考试成绩无效、证书无效等处理。


三、报名事宜

报考人员应在规定时间内登录交通职业资格网子系统“公路水运工程试验检测专业技术人员管理系统”,按照提示进行报名。报名具体日期、考试收费标准、准考证获取方式、报名程序、具体要求等事项,请见各省(区、市)公路水运工程试验检测专业技术人员职业资格考试机构发布的有关通告。
为保障资格核查、考务组织、考试文书(包括但不限于各种通知、告知、处理决定等)送达、证书制发等考试管理和服务工作顺利开展,考试机构将收集报考人员姓名、证件号码、手机号码、电子邮箱、电子照片、学历、工作单位等信息。报考人员报名时,应确保填报信息准确、完整,并保持注册时所使用的手机号码通讯畅通,以便及时接收提醒信息。报名时上传的照片与考试合格后的职业资格证书照片一致,须为标准白底证件照,照片文件大小在10-30k之间,像素大于295*413(如上传自拍或生活照,将影响职业资格证书印制)。


四、考试规则

(一)应试人员参加考试时必须遵守的规则:
1.凭居民身份证、社会保障卡有效身份证件和准考证进入考场。身份信息须与报名时所填报的一致。进入考场后,应当对号入论坛,并将准考证和身份证件放在桌面左上角。
2.除2B铅笔、钢笔、签字笔、橡皮、铅笔刀、直尺、电子计算器(免套、非立式、无存储功能、无声无文本编辑功能的非科学计算器)等必需文具外,考生不得将其他任何物品带入考场。
3.考生进场、离场时均需在《考生签到表》上签字。开考5分钟后禁止迟到考生进入考场。考试结束前30分钟内,方可交卷离开考场。交卷出场后不得再进入考场,不得在考场附近逗留、喧哗。
4.遵守考场规则,服从考试工作人员管理,遵从试题作答要求。
5.应试人员应及时打印准考证并按照准考证《考生须知》要求做好考试准备。
(二)为保障考试安全,维护考试公平公正,考试机构及其工作人员在考试过程中可以采取以下措施:
1.对应试人员进入或离开考场、考点,提出规范性要求。
2.查验应试人员身份证件、所携带物品,必要时可借助专门设备、专业人员进行检查。
3.依法收缴考试作弊设备,集中保管应试人员违规携带的工具、资料等物品。
4.对考试现场秩序和考试组织实施过程进行视频监控。在必要范围内,协调通讯管理部门对无线通讯等进行干扰或屏蔽。
5.其他必要的安全管理措施。
(三)应试人员在考试过程中应妥善保管好自己的试卷和答题信息,防止他人抄袭。考试结束后采用技术手段等甄别为雷同答卷的考试答卷,将给予考试成绩无效处理。
(四)应试人员在考试过程中有违纪违规行为的,按照《专业技术人员资格考试违纪违规行为处理规定》(人社部令第31号)等进行认定和处理。涉嫌违法的,依法移送公安机关。
(五)应试人员应当按照当地新冠病毒感染疫情防控规定,主动配合考试防疫工作,及时关注当地考试机构官网,获取最新信息,并做好个人防护。



最新新闻更多>

文件信息更多>

最新中标更多>