当前位置:网站首页 > 学术特区 < 规程规范

交通运输部发布41项交通运输行业标准,与公路相关的有这些

2022-01-21 22:21:31

近日,交通运输部发布41项交通运输行业标准,进一步强化了综合行政执法、电子证照应用、公路桥梁运营监测和工程施工安全管理、轨道安全运营和接驳服务、绿色设施和装备、信息共享与网络安全、集装箱陆空转运等领域的标准化工作。


其中与公路有关的有10项,包括《公路桥梁结构监测技术规范》《公路水运工程施工安全风险评估指南》《公路水运工程安全生产条件通用要求》等等。


1.《公路桥梁结构监测技术规范》

标准编号:JT/T 1037—2022

替代标准:JT/T 1037—2016

实施过渡期:3个月

主要内容:

本标准规定了公路桥梁结构监测技术的总则、基本规定、监测内容、监测测点布设、监测方法、监测系统、数据管理、监测应用的要求。

本标准适用于公路桥梁结构监测的系统设计、实施、验收、运营维护、数据管理和监测应用,其他桥梁参照使用。


 2.《公路工程水泥混凝土外加剂》

标准编号:JT/T 523—2022

代替标准:JT/T 523—2004

实施过渡期:3个月

主要内容:

本标准规定了水泥混凝土中外加剂的产品分类与标记、技术要求、试验方法、检验规则,以及标志、包装、运输和储存等要求。

本标准适用于公路工程用普通减水剂、高效减水剂、高性能减水剂、早强剂、缓凝剂、引气剂、减缩剂、防冻剂及水下不分散混凝土絮凝剂等水泥混凝土外加剂的生产、检验和使用。


 3.《LED车道控制标志》

标准编号:JT/T 597—2022

代替标准:JT/T 597—2004

实施过渡期:3个月

主要内容:

本标准规定了LED车道控制标志的组成、分类、型号与结构示意图、技术要求、试验方法、检验规则,以及标志、包装、运输和储存等要求。

本标准适用于公路上LED车道控制标志的生产、检验和使用。


 4.《公路水运工程施工安全风险评估指南 第1部分:总体要求》

标准编号:JT/T 1375.1—2022

实施过渡期:3个月

主要内容:

JT/T 1375的本部分规定了公路水运工程施工安全风险评估的基本要求,以及总体风险评估、专项风险评估、风险控制措施、风险评估报告的要求。

本部分适用于新建公路水运工程的施工安全风险评估,其他公路水运工程的施工安全风险评估参照使用。


 5.《公路水运工程安全生产条件通用要求》

标准编号:JT/T 1404—2022

实施过渡期:3个月

主要内容:

本标准规定了公路水运工程安全生产条件的基本要求,机构、人员与费用,安全管理制度,安全技术保障,应急管理,临时设施与设备,通用作业,公路工程,水运工程,特殊季节与特殊环境施工等要求。

本标准适用于公路水运工程新建、改建、扩建项目的施工安全生产管理。


 6.《公路水运工程项目生产安全事故应急预案编制要求》

标准编号:JT/T 1405—2022

实施过渡期:3个月

主要内容:

本标准规定了公路水运工程项目生产安全事故应急预案的体系和项目综合应急预案、合同段施工专项应急预案、现场处置方案的编制要求。

本标准适用于公路水运工程新建、改建、扩建项目的生产安全事故应急预案的编制。


 7.《公路桥梁防船撞装置通用技术条件》

标准编号:JT/T 1414—2022

实施过渡期:3个月

主要内容:

本标准规定了公路桥梁防船撞装置的分类、结构形式、规格与型号,技术要求和试验方法。

本标准适用于适航水域中公路桥梁使用的附着式防船撞装置。


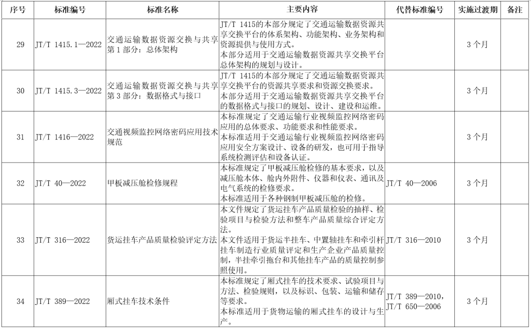
 8.《交通运输数据资源交换与共享 第1部分:总体架构》

标准编号:JT/T 1415.1—2022

实施过渡期:3个月

主要内容:

JT/T 1415的本部分规定了交通运输数据资源共享交换平台的体系架构、功能架构、业务架构和资源提供与使用方式。

本部分适用于交通运输数据资源共享交换平台总体架构的规划与设计。


 9.《交通运输数据资源交换与共享 第3部分:数据格式与接口》

标准编号:JT/T 1415.3—2022

实施过渡期:3个月

主要内容:

JT/T 1415的本部分规定了交通运输数据资源共享交换平台的资源共享要求和资源交换要求。

本部分适用于交通运输数据资源共享交换平台的数据格式与接口的规划、设计、建设和运维。


 10.《交通视频监控网络密码应用技术规范》

标准编号:JT/T 1416—2022

实施过渡期:3个月

主要内容:

本标准规定了交通运输行业视频监控网络密码应用的总体要求、功能要求和性能要求。

本标准适用于交通运输行业视频监控网络密码应用安全方案设计、设备的研发,也可用于指导系统检测评估和设备认证。

图片图片图片图片图片图片图片图片图片


规程规范更多>

学术总结更多>

论文更多>